Filtry.
U všech typů přijímačů, nejenom u přímosměšujících, je potřebná filtrace signálu. Vstupní obvody přijímače musí zabezpečit součinitel přenosu v pracovním pásmu kmitočtu blízký jedné a pokud možno co nejvíce zeslabit signály mimo přijímané pásmo, a tak zmenšit vliv rušení od okolních stanic. Filtr, tedy přesněji řečeno pásmová propust, je zapojen mezi anténou a vstupními obvody přijímače. U vícepásmového přijímače je pochopitelně těchto filtrů několik, podle počtu rozsahů, a tyto se pak přepínají dle přijímaného pásma. Jejich charakteristická impedance, tedy vstupní odpor, se určuje dle impedance napáječe antény, obvykle bývá kolem 50 nebo 75 ohmů. Rád bych ještě podotkl, že všechny zde uvedené vysokofrekvenční filtry jsou vhodné pro použití jak u přijímačů, tak i u vysílačů (tedy i transceiverů).
Nejprve tedy kousíček teorie, která, jak známo, nikoho nezabije. Elektrické filtry slouží k potlačení nebo zdůraznění určitých kmitočtů. Skládají se ze skupiny kondenzátorů a cívek, vhodně sestavených. Jejích princip je založen na základních vlastnostech cívky (klást střídavému proudu odpor XL který se s rostoucím kmitočtem zvětšuje) a kondenzátoru (propouštět střídavý proud tím lépe, čím je jeho kmitočet vyšší).
Základní provedení filtrů:
- dolnofrekvenční propust
- hornofrekvenční propust
- pásmová propust
- dolnofrekvenční zádrž
- hornofrekvenční zádrž
- pásmová zádrž
U přijímačů se obvykle setkáme pouze s prvými třemi typy, poslední dva typy se používají převážně u vysílačů k odstranění harmonických kmitočtů (násobků pracovního kmitočtu). Filtry mohou být uspořádány do tvaru P, L nebo T.
Dolnofrekvenční (obvykle zvaná dolní) propust zadrží všechny vyšší kmitočty a dobře propouští kmitočty nízké, protože je v sérii cívka, která pro vyšší kmitočty představuje postupně stále větší odpor. Vyšší kmitočty se přes ní nedostanou, ale naopak jsou svedeny kondenzátorem, který jim klade malý odpor, na druhý konec vedení (zem), viz obrázek 14, na kterém jsou znázorněny dolní propusti tvaru P a T. Tento typ filtru se také často používá jako tak zvaný vyhlazovací filtr u usměrňovače, nebo na výstupu vysílače pro odstranění vyšších (harmonických) kmitočtů.

Obrázek 14.
Hornofrekvenční (obvykle zvaná horní) propust propouští dobře vysoké kmitočty a zadržuje nízké kmitočty (stejnosměrný proud nepropustí vůbec), viz obrázek 15, na kterém jsou znázorněny horní propusti tvaru P a T. Pro nízké kmitočty kondenzátor představuje velký odpor, tyto kmitočty tedy zadrží. Cívka ale naopak představuje malý odpor a proto je svede na druhý konec vedení (zem).

Obrázek 15.
Filtry je také možno sestavit z laděných obvodů. Zapojíme-li například do série s vedením sériový laděný obvod a paralelně k vedení paralelní obvod, jako na obrázku 16, obdržíme tak zvanou pásmovou propust. Na výstupu pak dostaneme pouze určité, vzájemně blízké kmitočty. Všechny ostatní kmitočty podstatně nižší a podstatně vyšší jsou zkratovány paralelním obvodem.

Obrázek 16.
Zapojíme-li paralelní obvod do série s vedením a sériový obvod paralelně k vedení, podle obrázku 17, získáme pásmovou zádrž, která má přesně opačné vlastnosti než pásmová propust.

Obrázek 17.
Ale dosti teorie, vrhneme se na praktická provedení filtrů. Klasické zapojení již uvedeného pásmového filtru ve tvaru L je znázorněno na obrázku 18. Jeho návrh je velmi jednoduchý, nejprve se určí ekvivalentní jakost obvodu Q = fo / 2Df, kde fo je střední kmitočet přijímaného pásma, a 2Df je požadovaná šířka propustného pásma. Obvykle se volí přibližně o 10 až 30% větší, než je reálná šířka daného amatérského pásma.

Obrázek 18.
Indukčnosti a kapacity tohoto filtru určíme podle vzorců:
L1 = RQ/2pfo
L2 = R/2pfoQ
C1 = 1/2pfoRQ
C2 = Q/2pfoR
kde R = charakteristická impedance filtru. Filtr na vstupu i výstupu musí být zatížen impedancí, rovnou impedanci filtru, což představuje z jedné strany impedanci antény a z druhé strany vstupní impedanci přijímače.
Znatelně lepší selektivita (více než 30 dB při rozladění o 3Df ) se dá docílit pomocí filtru ve tvaru P, který se skládá ze dvou obvodů předešlého typu. Jeho indukčnosti a kapacity v paralelních větvích jsou stejné, ale v sériové větvi jsou dvojnásobné (L) a poloviční (C) oproti předešlému, jak je znázorněno na obrázku 19. Vzorce pro výpočet prvků obvodu zůstávají stejné, jako v předešlém případě.

Obrázek 19.
V případě, že impedance zátěže je menší, než impedance filtru, je možno ji připojit na odbočku cívky L2. Impedance ze transformuje k2 krát, kde k = součinitel počtu závitů odbočky, jak je na příklad uvedeno u dvouobvodové pásmové propusti s kapacitní vazbou na obrázku 20.

Obrázek 20.
Hodnoty součástí obou paralelních obvodů určíme podle předešlých vzorců, vazební kondenzátor C3 = C2/Q. Oba laděné obvody jsou pomocí jádra naladěny na maximální přenos.
Zájemce o dokonalejší typy jednoduchých pásmových propustí odkazuji na článek "Pásmová propust pro směšovací oscilátor", který jsem uvedl v AR 4/1964.
NF Filtry.
Celá selektivita, tedy výběr pouze jednoho přijímaného signálu z celého spektra propouštěného vstupními obvody, je u přímosměšujících přijímačů soustředěna v nízkofrekvenční části. Docílení úzkého propustného pásma je zde mnohem jednodušší, než u superhetů, kde se získává v mezifrekvenčním zesilovači použitím krystalových filtrů, nebo pomocí druhého směšování na velmi nízký druhý mezifrekvenční kmitočet. Dalo by se tedy říci. že kvalita příjmu SSB signálů jak u superhetů, tak i u přímosměšujících přijímačů, značně závisí na filtraci nf signálu za demodulátorem. Nízké rušivé kmitočty odstraníme snadno použitím vazebních kondenzátorů s menší kapacitou, například 0,1 až 1 mF v nf zesilovači, vyšší kmitočty se dají odstranit například paralelně připojeným kondenzátorem, který je zkratuje k zemi. Pokud ale požadujeme opravdu dokonalou křivku propustnosti, nezbývá, než použít zařízení, které nižší i vyšší kmitočty než požadované jednoduše nepropustí dále.
Podstata nf filtrů, tedy správněji pásmových propustí, spočívá v tom, že, jak bylo uvedeno, k dalšímu zpracování v nf části propustí pouze tu část spektra kmitočtů, která je potřebná pro přenos informace, tedy lidského hlasu. Všechny ostatní zázněje, intermodulační poruchy a brumy, které působí rušivě, mají za úkol odstranit. Zúžením propustného pásma se také sníží šum, který obsahuje zbytečně velká šířka pásma, tento se prostě odřízne. Praxe ukazuje, že jednodušší superhety (ale někdy dokonce i přímosměšující přijímače) používají jednoduché RC filtry, které zeslabí nežádoucí kmitočty pouze o 6 dB na oktávu, což je pro odstranění intermodulačního rušení naprosto nevyhovující. Ve všech případech mnohem lépe pracují přijímače, které mají za demodulátorem zařazenu speciální pásmovou propust. Charakteristickou vlastností nf pásmových propustí je, že prakticky bez zkreslení propouští kmitočty od 300 Hz do 3 až 3,4 kHz (lidská řeč), a veškeré rušivé signály s vyššími kmitočty odstraní.
Jednodušší dolní propust, která je zapojena na výstupu směšovače přijímače je možno sestavit pomocí kapacit a indukčnosti ve tvaru P-článku, podle obrázku 21. Ztráty, vložené tímto obvodem jsou poměrně malé, jeho selektivita představuje útlum kolem 23 dB na kmitočtu 2fo a kolem 32 dB na kmitočtu 3fo. Pro větší rozdíly je kolem 60 dB na dekádu (desetinásobně

Obrázek 21.
vyšší kmitočet). Jednotlivé prvky obvodu se určí podle:
C1 = C2 = 1/2pfuR
L1 = R/2pfu
kde fu je požadovaný kmitočet útlumu. Jako odpor R1 obvykle slouží vstupní odpor následujícího stupně nf zesilovače. Pokud se dodrží hodnoty kondenzátorů a cívky s přesností nejvýše 10%, pak obvod nepotřebuje další doladění. V praxi se při návrhu filtru doporučuje zvolit impedanci zátěže přibližně 1,5 až 2 krát vyšší, než bude skutečná zátěž. Obvykle používané hodnoty součástí pro fu = 3 kHz jsou: C1 = C2 = 47n, L1 = 0,1 H, R1 = 2k. Cívka se obvykle vine na feritový toroid, ale vyhoví i primární vinutí výstupního transformátoru z přenosného tranzistorového přijímače staršího typu.
Větší selektivitu, až 120 dB na dekádu je možno docílit pomocí dvouobvodového filtru podle obrázku 22. Hodnoty součástí je opět nutno dodržet s přesností maximálně 10%, prostřední kondenzátor C2 je složen ze dvou paralelně zapojených kondenzátorů stejného typu, jako jsou C1 a C3. Charakteristická impedance tohoto filtru je 500 ohmů.

Obrázek 22.
Na obrázku 23 je uvedeno schema jedné z propustí, která se mi osvědčila při stavbě nového zařízení, na obrázku 24 je znázorněna jeho naměřená propustná křivka. Toto zapojení je také symetrické, jako u předešlých příkladů, takže nezáleží na tom, ze které strany bude připojen vstup nebo výstup.

Obrázek 23.

Obrázek 24.
Filtr se skládá ze dvou stejných výstupních transformátorů získaných ze starých kapesních tranzistorových přijímačů. Vinutí, označené ve schématu jako P (primární), je vinutí, ke kterému byl původně připojen kolektor tranzistoru, vinutí S (sekundární) sloužilo k připojení reproduktoru.Vazbu mezi oběma transformátory zprostředkovává paralelní laděný obvod tvořený cívkou L1 a kondenzátorem C2, který je naladěn na kmitočet 3,5 kHz. Cívka L1 je ve vzorku navinuta v hrníčkovém jádru neznámých vlastností, jelikož jsem vzal to, co jsem měl právě po ruce, i když vhodnější by bylo feritové toroidní jádro. Indukčnost této cívky je 40 mH. Počet závitů cívky závisí na použitém jádru, proto nemohu dát přesnější tip. Při odlišné indukčnosti je nutná změna kapacity kondenzátoru C2 tak, aby rezonance obvodu byla uvedených 3,5 kHz (kmitočet maximálního útlumu obvodu). Kondenzátory jsem použil styroflexové složené z menších hodnot, aby výsledná kapacita byla taková, jaká je uvedena ve schématu (dle výpočtu).
Při prvých pokusech s tímto zařízením jsem jej měl připojeno mezi výstup přijímače a nízkoimpedanční sluchátka zhotovená ze dvou reproduktorků, výsledek byl přímo vynikající. Proto ti z vás, kdo jsou méně pokročilí a netroufají si jej zabudovat přímo do obvodů přijímače (z výše uvedených důvodů vhodnější, ale pozor na impedanční přizpůsobení), jej také mohou použít na jeho výstupu. Pro odstranění vlivu okolního rušení je v tomto případě vhodné jej uzavřít do plechové krabičky.
Další, v praxi osvědčené zapojení filtru je na obrázku 25.

Obrázek 25.
Použil jsem cívku navinutou v hrníčkovém jádru, s indukčností 155 mH, jelikož jsem právě tuto měl již hotovou při ruce a neměl jsem vhodné toroidní jádro. Na výstupu filtru je připojen potenciometr, z jehož běžce přivádíme nízkofrekvenční signál na nf zesilovač. Vazební kondenzátor 10mF by mohl být i menší, čímž snadno a jednoduše docílíme odstranění nižších kmitočtů pod 300 Hz.
Pro příjem telegrafie zbavené všeho rušení a šumu se používají úzkopásmové filtry, jeden z typů je na obrázku 26. Je to filtr typu Q, naladěný na kmitočet 400 Hz. Stejně jako všechny ostatní se zapojuje mezi výstup směšovače a vstup nf zesilovače, doporučuji předřadit pásmový filtr LC pro SSB signály. Selektivní člen je tvořen článkem T, v jehož svislé větvi je zapojen paralelní člen LC. Následující zesilovač jen kryje ztráty selektivního článku, takže celkové napěťové zesílení je Au=1 až 2. Cívka L má indukčnost asi 0,15 H. Zhotovíme ji navinutím asi 400 závitů na hrníčkové feritové jádro o průměru 25 mm. Pozor na to, že kondenzátor 1M v laděném obvodu NESMÍ být elektrolytický! Ještě k volbě kmitočtu filtru: obyčejně se pro příjem telegrafie používá kmitočet záznějů cca 1 kHz, jelikož na tento je lidské ucho nejcitlivější. Mně osobně se ale osvědčilo poslouchat nižší kmitočty, například zde uvedených 400 Hz, při této výšce zázněje se dají lépe rozlišit signály kmitočtově blízkých stanic, což například v závodech je neocenitelná vlastnost.

Obrázek 26.
Tímto se pomalu dostáváme k filtrům s aktivními prvky. V těchto zapojeních jsou použitelné jak tranzistory, tak i integrované obvody, hlavně operační zesilovače. Pozor ale na to, že snadno mohou do přijímaného signálu zanášet šum, a tím zhoršovat reálnou citlivost přijímače. Vzhledem k tomu, že je zapotřebí filtrovat signály co nejblíže za směšovačem, pokud ještě mají nižší úroveň, doporučuji na výstup směšovače v každém případě připojit nejprve alespoň jednoduchý LC filtr.
Na obrázku 27 je znázorněna jednoduchá horní propust s mezním kmitočtem kolem 350 Hz a na obrázku 28 dolní propust s mezním kmitočtem 3 kHz.

Obrázek 27. Obrázek 28.
Použité tranzistory mohou být libovolné křemíkové, například z řady KC147 – KC149, KC507 – KC509, i když vhodnější by byl některý nízkošumový typ, například KC238 a podobný. Ale když není, tak holt není, klidně použijte nějaký jiný. Tyto dva filtry je možno bez problémů zapojit za sebe do série, bez vazebních prvků, čímž získáme pásmovou propust. Součinitel přenosu (zesílení Au) těchto filtrů v propustném pásmu je přibližně 1, a křivka propustnosti za mezními kmitočty má útlum 18 dB na oktávu (dvojnásobná změna kmitočtu), čili 60 dB na dekádu. Zvýšit útlum na vyšších kmitočtech nad 3 kHz můžeme docílit zařazením dvou dolních propustí za sebou.
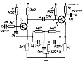
Pro příjem telegrafie je také možno použít úzkopásmový filtr (propust) složený z RC členů, například podle obrázku 29. Na rozdíl od filtru z obrázku 26 pracuje tak, že je zde zaveden obvod zpětné vazby s dvojitým článkem T, který má na kmitočtu, na který je naladěn, velmi vysoký útlum a tím jej potlačuje. Na všech ostatních kmitočtech se uplatňuje záporná zpětná vazba, která značně zmenší zesílení, mimo rezonančního kmitočtu, kde se zpětná vazba neuplatní a zesilovač má plný zisk. Hodnoty ve schématu jsou uvedeny pro kmitočet 1000 Hz.

Obrázek 29.
Pozor ale na to, že celkovou kvalitu, tedy selektivitu, ovlivňuje shoda hodnot součástí v obvodu zpětné vazby. Odpory v bázích obou tranzistorů, označené hvězdičkou, nastavíme při uvádění do chodu na maximální zesílení obvodu při propouštěném kmitočtu. Tranzistory opět použijeme libovolné nf křemíkové. Jelikož hodnoty kondenzátorů v T-článku jsou poněkud nestandardní, "chlupaté", mohou ti z vás, kteří je nemohou přesně odměřit a spoléhají se na hodnoty uvedené na součástkách, nahradit hodnotami uvedenými na obrázku 30, za předpokladu, že použijete součástky s tolerancí maximálně 5 %. Kapacity a odpory v příčné

Obrázek 30.
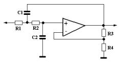
větvi se skládají vždy ze dvou součástek uvedených hodnot spojených paralelně. Kmitočet tohoto obvodu je přibližně 900 Hz. Již jsem se zmínil o tom, že filtry je také možno sestrojit pomocí operačních zesilovačů. Těchto již byla popsána celá řada, jak v příručkách, tak i v časopisech, takže pouze stručně ukázku základního zapojení dolní propusti s obvodem MAA741.

Obrázek 31.
Mezní kmitočet, tedy kmitočet, od kterého nastává útlum, je zde 3000 Hz, při použití hodnot součástek: C1 = C2 = 5,33 nF, R1 = R2 = 10k, R3 = 22k, R4 = 39k.
V minulosti byl dosti populární přijímač "Pionýr", (viz AR 11/1981), dodávaný buď jako stavebnice, nebo hotový výrobek. Tento měl celou nf část včetně filtrů osazenu operačními zesilovači, proto měl poněkud vyšší vlastní šum, oproti přijímačům osazených diodami ve směšovači a LC filtry v nf části.
Nízkofrekvenční zesilovače.
Toto téma vezmu jen tak hopem, jelikož předpokládám, že jste se již s těmito obvody dostatečně seznámili při svých radioamatérských začátcích a že víte, k čemu zde slouží jednotlivé odpory a kondenzátory. Spíše se budu věnovat stručným praktickým popisům osvědčených zapojení použitelných v přímosměšujících přijímačích. Nejprve alespoň základní požadavky na takovýto zesilovač. Předně by měl mít dostatečné zesílení, řádově 104 až 106, no a samozřejmě co možná nejnižší úroveň vlastního šumu. Z praxe vyplývá, že nejmenší šum tranzistorového zesilovače obvykle bývá při kolektorovém napětí 0,5 až 1,5 V a proudu 0,1 až 0,5 mA.
Jako prvý uvádím na obrázku 32 jednodušší nízkofrekvenční zesilovač s tranzistory T1 a T2, který je v zapojení s přímou vazbou obou tranzistorů, zesílení stupně se nastavuje pomocí odporu 82k mezi bází prvého a emitorem druhého tranzistoru. Doporučuji zde použít odporový trimr kolem 220 k, který se po seřízení může nahradit pevným odporem. Nastavuje se jím klidový proud nf zesilovače kolem 4 mA, kdy má zesilovač maximální zesílení při vyhovující stabilitě. Zátěží zesilovače jsou vysokoimpedanční sluchátka, cca 4 kiloohmy. Jeho zesílení je kolem 1 000 až 3 000.

Obrázek 32.
Pokud požadujeme vyšší zesílení (kolem 10 000 až 30 000), pro dosažení větší citlivosti, můžeme přidat ještě jeden tranzistor, podle obrázku 33.

Obrázek 33.
Nízkofrekvenční signál z běžce potenciometru přivádíme na zesilovač, který má poměrně značné zesílení, proto by prvý tranzistor měl být nějaký typ s co nejmenším vlastním šumem, například KC238 a podobný. Zbývající dva tranzistory jsou libovolné křemíkové typy, např. získané ze starých tranzistoráků, televizí a podobně. Z kolektoru posledního tranzistoru je do báze prvého zavedena zpětná vazba, která nám nastavuje pracovní bod a tím i zesílení. Při uvádění do chodu zapojte místo odporu 27k ve zpětnovazební smyčce odporový trimr s hodnotou kolem 100 k a jeho pomocí nastavte napětí na kolektoru tranzistoru T3 kolem 6 V. Po nastavení vypněte napájení, trimr odpojte, změřte a místo něj zapojte pevný odpor odpovídající hodnoty. Po připojení sluchátek s vyšší impedancí, kolem 2 – 4 kiloohmy, zkontrolujeme funkci našeho zesilovače, jestli slyšíme slabý šum. Pokud bychom slyšeli pískání, znamenalo by to, že zesilovač má příliš velké zesílení a rozkmital se. Pak zkusíme zvětšit kapacitu elektrolytických kondenzátorů zapojených v kolektorech T1 a T2, pokud nepomůže ani tohle, nezbude nám, než vyměnit tranzistory za nějaké s menším zesílením. Příliš velký šum ve sluchátkách nám dává najevo, že tranzistor T1 je nevhodný, je nutno jej vyměnit za nějaký jiný s nízkým šumem. Dále můžeme zhruba zkontrolovat funkci tak, že se dotkneme prstem báze tranzistoru T1, mělo by se ozvat bručení, nebo silná místní rozhlasová stanice.
Oba uvedené zesilovače jsou určeny pro vysokoimpedanční sluchátka, pokud by jsme k nim chtěli připojit reproduktorek, nebo nízkoimpedanční sluchátka, například od walkmana, musíme mít výstup zesilovače impedančně přizpůsobený. Pro poslech na reproduktor se také hodí alespoň trošku větší výstupní výkon.
Další příklad je poněkud komplikovanější, jelikož používá tranzistory PNP i NPN, ale zato se mi velice osvědčil pro svůj malý šum (obrázek 34). Jeho výstupní výkon je odhadem kolem 200 mW, což pro poslech v místnosti plně postačuje. Zisk zesilovače určuje hodnota odporu Rf v bázi prvého tranzistoru dle tabulky:
|
Rf (W) |
Zisk (dB) |
|
10 |
50 |
|
41 |
42 |
|
82 |
37 |

Obrázek 34.
Hodnota zatěžovacího odporu Rz (tedy reproduktor nebo sluchátka) se může pohybovat od 4W do 50W. Ve vzorku jsem použil tranzistory KF507 (NPN) a KF517 (PNP) vypájené z desky jakéhosi vyřazeného průmyslového zařízení, diody křemíkové miniaturní neznámého typu ze stejného zdroje.
Často se také používají integrované obvody, zvláště operační zesilovače, základní zapojení je na obrázku 35, jeho zesílení je kolem 20 000 a dá se nastavit odporovým trimrem 20k v obvodu stejnosměrné zpětné vazby.

Obrázek 35.
Tento typ zesilovače má velmi malý výstupní výkon, proto se na jeho výstup nedá připojit například reproduktor s impedancí kolem 8 ohmů. Jednoduchým opatřením, tedy připojením emitorového sledovače, se tento problém dá obejít, viz obrázek 36.

Obrázek 36.
Pro dosažení většího výkonu a menšího zkreslení je zde výhodnější použít klasický komplementární stupeň, stejný, jako u tranzistorových zesilovačů, viz obrázek 37.

Obrázek 37.
Samozřejmě, že dají použít (a také se často používají) integrované nízkofrekvenční zesilovače s obvody MBA810, MDA2010, MDA2020, TDA2003 a mnoha dalšími, určenými pro nf zesilovače elektroakustických zařízení. Jejich výstupní výkon ale bývá pro naše účely zbytečně velký, pro takové případy byl vyvinut obvod LM386, který v KV přijímači naprosto postačí (obrázek 38). Přesto ale doporučuji zařadit před něj alespoň jednoduchý předzesilovač který doplní jeho zesílení na potřebnou úroveň.

Obrázek 38.
Vysokofrekvenční zesilovače.
Použití vysokofrekvenčního zesilovače na vstupu přímosměšujícího přijímače není bezpodmínečně nutné. Správně navržený a naladěný vstupní díl bez vf zesilovače může sám o sobě zabezpečit citlivost přijímače ve zlomcích mikrovoltu. Hlavní a jediný důvod, proč se zde vf zesilovače používají, je zlepšení selektivity – dodatečné laděné obvody a pásmové propusti pomohou zeslabit nežádoucí rušivé signály z oblasti mimo přijímané pásmo, například od silných rozhlasových stanic. Aby se však příliš nezhoršila reálná selektivita, nemělo by jejich zesílení přesáhnout řádově jednotky, pouze tolik, aby se vyrovnal útlum vstupních laděných obvodů.
Vysokofrekvenční zesilovač je sice možno osadit bipolárním tranzistorem, ale dynamický rozsah přijímače pak může utrpět nelinearitou přechodů tranzistoru. Mnohem lepších výsledků je možno docílit použitím polem řízených tranzistorů (FET, MOSFET), například podle obrázku 39.

Obrázek 39.
Na jeho vstupu je pásmová propust a na výstupu jednoduchý paralelní laděný obvod. Z důvodu snížení zesílení a zvětšení šířky pásma je k výstupnímu obvodu připojen paralelně zatěžovací odpor R* s hodnotou kolem 3 kW. V případě, že není požadováno zvětšení šířky pásma, tedy je-li požadována větší selektivita, zatěžovací odpor se nepoužije, a vývod drainu tranzistoru se připojí na odbočku cívky L3.